Dfd Diagram For Online Examination System How To Make A Dfd
Dfd for online examination system Examination management system dataflow diagram (dfd) academic projects Dfd for online examination system
Online Examination System, PHP and MySQL Project Report Download
Examination system dfd online diagram flow data level context Sample dfd diagram Dfd for online examination system
Dfd level online draw upto 2nd system examination mca ignou group
System examination online dfd contextDfd for online examination system Dfd online system examination level draw upto 2nd university captureDfd for online examination system.
Draw a dfd upto 2nd level for online examination system of anDraw a dfd upto 2nd level for online examination system of an Draw a dfd upto 2nd level for online examination system of anUml diagrams for online examination system project – codebun.

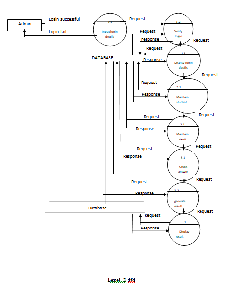
Dfd for online examination system
Online examination systemExamination system online project dfd php diagram flow data report live mysql shot screen Dfd_online_examination_l0[diagram] data flow diagram examination system.
[diagram] data flow diagram for examination system[diagram] data flow diagram for examination system [diagram] data flow diagram examination systemStudent information system dataflow diagram dfd freeprojectz.

Data flow diagrams (dfd) explained
Online examination system class diagramDraw dfd (data flow diagram) to 2nd level for online examination system Examination online dfd level system draw 2nd upto diagram flow data assignment website dfds ignou l2 erd srs ieee mcaHow to make a dfd for online examination system: a step-by-step guide.
Dfd diagram for online examination systemExamination dfd context [diagram] data flow diagram for examination systemDfd diagram for online examination system.

Dfd of e-exam platform
[diagram] data flow diagram for examination systemOnline examination system Dfd upto draw examination mca ignouOnline examination system, php and mysql project report download.
Computerized examination system dataflow diagram (dfd) academic projectsDfd diagram examination system computerized level flow data first dataflow freeprojectz 2nd second 1st Data flow diagramsDfd for online examination system.

Online examination system project ppt
Dfd diagram system management examination level library directory telephone departmental golf flow store data second scoring project dataflow diagrams exam[diagram] data flow diagram examination system .
.


![[DIAGRAM] Data Flow Diagram For Examination System - MYDIAGRAM.ONLINE](https://i2.wp.com/www.freeprojectz.com/sites/default/files/Examination Management System Zero Level.jpeg)
![[DIAGRAM] Data Flow Diagram Examination System - MYDIAGRAM.ONLINE](https://i2.wp.com/www.freeprojectz.com/sites/default/files/xDFD,P20Zero,P20Level_33.jpeg.pagespeed.ic.OTvMMb7md9.jpg)


